伟德国际1949(集团)公司官方网站_源自于1946
首页
关于我们
+
伟德国际1949简介
公司领导
机构设置
党建工作
教师队伍
团队建设
+
学科简介
研究中心
教学工作
+
本科生思政课
研究生思政课
教学制度
科研工作
+
研究机构
科研项目
科研奖励
著作论文
规章制度
人才培养
+
公司产品
员工工作
通知公告
PARTY BUILDING TRENDS
通知公告
通知公告
通知公告
您现在所在位置:
首页
>
通知公告
> 正文
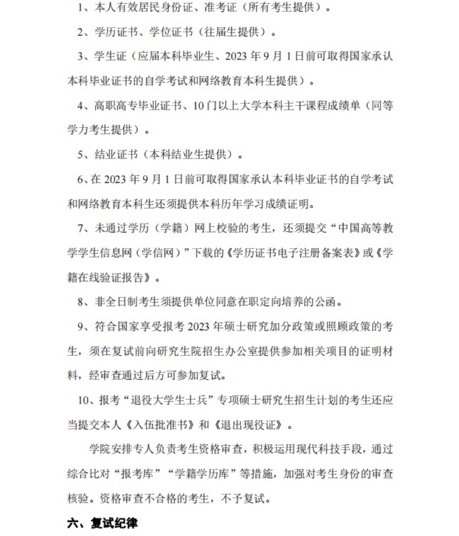
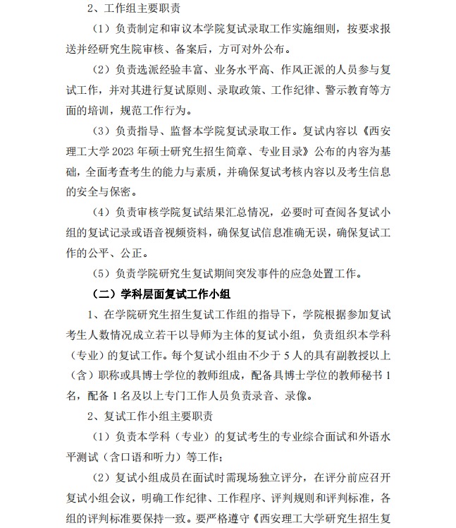
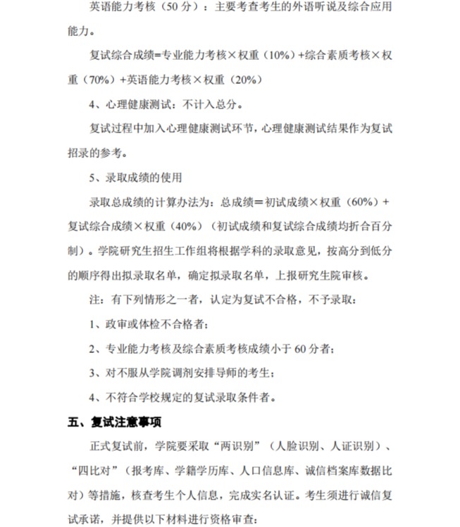
伟德国际19492023年硕士研究生复试工作实施细则
来源:通知公告
编辑:
发布时间:2023-03-29